आधुनिक कार्यात्मक त्वचा देखभाल के क्षेत्र में, निकोटिनमाइड (नियासिनामाइड, CAS संख्या: 98-92-0) को वैज्ञानिक मान्यता प्राप्त करने वाले कुछ ही तत्व हैं। अपनी असाधारण स्थिरता, सुरक्षा और बहुआयामी जैविक गतिविधि के लिए जाना जाने वाला निकोटिनमाइड अब उम्र बढ़ने की प्रक्रिया को बेहतर बनाने वाले सौंदर्य प्रसाधनों में व्यापक रूप से शामिल किया जाता है। 2022 में, शोधकर्ताओं ने मानव केराटिनोसाइट्स, एपिडर्मल मेलानोसाइट्स और फाइब्रोब्लास्ट पर पॉलीडिऑक्सीराइबोन्यूक्लिक एसिड (PDNA), विटामिन C और निकोटिनमाइड का उपयोग करके एक PvN संयोजन अध्ययन किया। परिणामों से पता चला कि त्वचा के लिए निकोटिनमाइड के लाभों में पिगमेंटेशन में कमी और त्वचा की लोच में उल्लेखनीय सुधार शामिल है। ये निष्कर्ष निकोटिनमाइड के जटिल उम्र बढ़ने की प्रक्रिया को बेहतर बनाने वाले सिग्नलिंग मार्गों से निकटता से जुड़े हैं, जो पिगमेंटेशन, सूजन, अवरोधक मरम्मत, कोलेजन संश्लेषण और कोशिकीय दीर्घायु को प्रभावित करते हैं।
उच्च गुणवत्ता वाले स्किनकेयर सामग्री निर्माण कारखाने के रूप में, वायब्लिफ़ सौंदर्य प्रसाधनों में त्वचा के लिए निकोटिनमाइड की उम्र बढ़ने की प्रक्रिया को बेहतर बनाने वाली भूमिका के पीछे के वैज्ञानिक आधार को साझा करेगा, और नवीनतम क्रियाविधि संबंधी जानकारियों के अनुरूप एक स्पष्ट, संरचित और शोध-आधारित चर्चा प्रस्तुत करेगा।

निकोटिनमाइड के त्वचा के लिए लाभ, वैज्ञानिक रूप से सिद्ध, उम्र बढ़ने की प्रक्रिया को बेहतर बनाने वाले अनुप्रयोग
निकोटिनमाइड के त्वचा संबंधी लाभ आवश्यक जैव रासायनिक प्रतिक्रियाओं, विशेष रूप से NAD⁺ चयापचय में इसकी भागीदारी से उत्पन्न होते हैं। NAD⁺ के अग्रदूत के रूप में, यह कोशिकीय ऊर्जा उत्पादन, डीएनए मरम्मत और एंटीऑक्सीडेंट सुरक्षा में सहायक होता है—ये ऐसे कार्य हैं जो उम्र के साथ स्वाभाविक रूप से कम हो जाते हैं। जब NAD⁺ का स्तर गिरता है, तो कोशिकाओं में माइटोकॉन्ड्रियल शिथिलता, ऑक्सीडेटिव तनाव में वृद्धि और धीमी पुनर्जनन प्रक्रिया देखी जाती है। त्वचा पर लगाने से निकोटिनमाइड इन कार्यों को बहाल करने में मदद करता है, जिससे उम्र बढ़ने के लक्षणों को कम करने में सहायक प्रभाव दिखाई देते हैं।
2022 के पीवीएन अध्ययन में, निकोटिनमाइड ने मेलेनिन उत्पादन को कम करने, पिगमेंटेशन ट्रांसफर को विनियमित करने और बाह्यकोशिकीय मैट्रिक्स घटकों को मजबूत करने में स्पष्ट गतिविधि प्रदर्शित की - जिससे रंगहीनता के उपचार और साथ ही लोच को बहाल करने में इसके मूल्य की पुष्टि हुई।
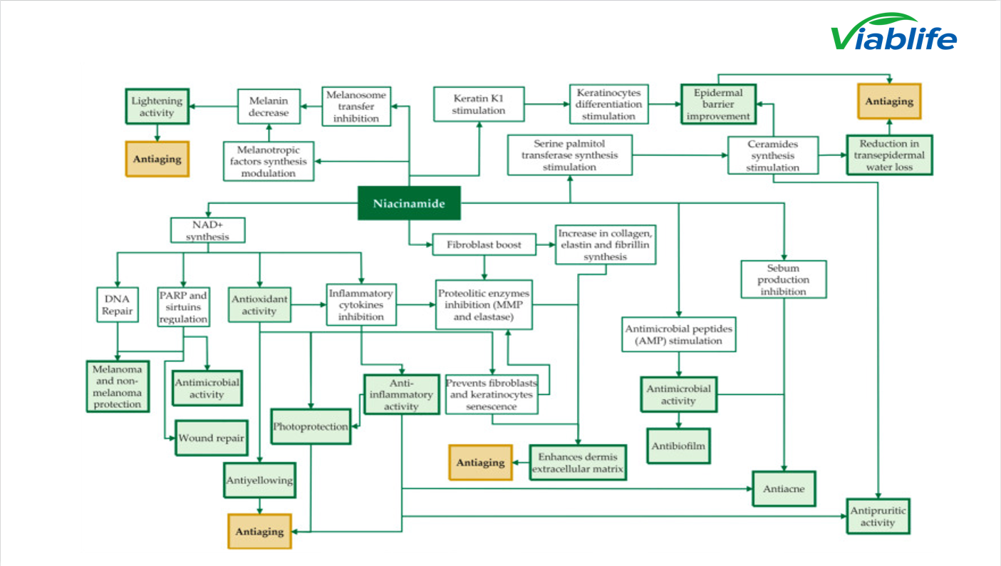
निकोटिनमाइड उम्र बढ़ने की प्रक्रिया को बेहतर बनाने वाले संकेतों के मार्गों को प्रदर्शित करता है, जो इसके बहुआयामी प्रभावों को दर्शाता है।
कोशिकीय दीर्घायु को बढ़ावा देने वाला NAD⁺ संश्लेषण मार्ग: अच्छी उम्र बढ़ने के प्रमुख तंत्रों में से एक निकोटिनमाइड की NAD⁺ स्तर को बढ़ाने की क्षमता है। यह सक्रियण निम्नलिखित को बढ़ाता है:
• डीएनए मरम्मत प्रतिक्रियाएं।
• ऑक्सीडेटिव तनाव के प्रति कोशिकीय प्रतिरोध।
• माइटोकॉन्ड्रियल गतिविधि।
ये कार्य आंतरिक और बाहरी उम्र बढ़ने की प्रक्रिया को धीमा करने में मदद करते हैं, जिससे त्वचा समय के साथ स्वस्थ संरचना और कार्य को बनाए रखने में सक्षम होती है।
त्वचा की एकसमान रंगत के लिए पिगमेंटेशन को नियंत्रित करने वाले तंत्र: शोध से पता चलता है कि निकोटिनमाइड मेलानोसाइट्स से केराटिनोसाइट्स में मेलानोसोम के स्थानांतरण को कम करता है। यह पिगमेंट कोशिकाओं को नष्ट करने के बजाय, पिगमेंट के वितरण को सुरक्षित रूप से संतुलित करता है। इस प्रक्रिया के परिणामस्वरूप:
• काले धब्बे कम हो गए।
• त्वचा का रंग अधिक एकसमान हो जाता है।
• पराबैंगनी किरणों के कारण होने वाले पिगमेंटेशन की उपस्थिति को कम किया गया।
ये प्रभाव पीवीएन अध्ययन के परिणामों के अनुरूप हैं, जिनमें मेलेनिन प्रतिशत में स्पष्ट कमी देखी गई है।
सूजन-रोधी और एंटीऑक्सीडेंट तंत्र: सूजन कोलेजन को तोड़कर और उसकी सुरक्षात्मक परत को नुकसान पहुंचाकर उम्र बढ़ने की प्रक्रिया को तेज करती है। निकोटिनमाइड सूजन पैदा करने वाले साइटोकिन्स को रोकता है और एंटीऑक्सीडेंट एंजाइम प्रणालियों को सहायता प्रदान करता है, जिसके परिणामस्वरूप:
• लालिमा में कमी।
• त्वचा की सुरक्षात्मक परत की सहनशीलता में सुधार।
• पर्यावरणीय तनावों से सुरक्षा।
इन प्रभावों का असर अध्ययन के एरिथेमा डेटा में भी दिखा, जिसमें लालिमा में उल्लेखनीय कमी देखी गई।
बाह्यकोशिकीय मैट्रिक्स और फाइब्रोब्लास्ट सक्रियण मार्ग: त्वचीय परत के भीतर, निकोटिनमाइड फाइब्रोब्लास्ट गतिविधि को बढ़ाता है, जो निम्नलिखित में योगदान देता है:
• कोलेजन संश्लेषण में वृद्धि।
• इलास्टिन और फिब्रिलिन का उच्च उत्पादन।
• त्वचा की सघनता में सुधार।
2022 के निष्कर्षों ने त्वचा की लोच में मापने योग्य सुधार प्रदर्शित किए, जिससे बाह्यकोशिकीय मैट्रिक्स की अखंडता को मजबूत करने में निकोटिनमाइड की भूमिका की पुष्टि हुई।
निकोटिनमाइड, सीबम के स्राव को प्रभावित करता है, जिससे संतुलित तेल उत्पादन बनाए रखने में मदद मिलती है और साथ ही रोगाणुरोधी पेप्टाइड की गतिविधि को भी बढ़ावा मिलता है। इससे त्वचा साफ और स्वस्थ रहती है और सूजन के कारण होने वाली उम्र बढ़ने की प्रक्रिया को रोका जा सकता है।


कॉस्मेटिक अनुप्रयोगों में निकोटिनमाइड और उम्र बढ़ने की प्रक्रिया को सुचारू रूप से चलाने वाले तंत्र एक साथ काम करते हैं
अवरोधक मरम्मत और नमीकरण
सेरामाइड संश्लेषण को उत्तेजित करके और प्राकृतिक नमी प्रदान करने वाले कारकों का समर्थन करके, निकोटिनमाइड सुरक्षात्मक अवरोध को मजबूत करता है, जो पानी की कमी को रोकने और पर्यावरणीय तनाव से बचाव के लिए आवश्यक है।
सूर्य की किरणों से होने वाले नुकसान से सुरक्षा
डीएनए की मरम्मत में सहायता करके और कोशिका-संकेत मार्गों को विनियमित करके, निकोटिनमाइड प्रकाश से होने वाले नुकसान को कम करता है जो झुर्रियों, रंजकता और समय से पहले बुढ़ापे का कारण बनता है।
त्वचा की संरचना को बनाए रखना
निकोटिनमाइड मैट्रिक्स मेटालोप्रोटीनेज (एमएमपी) को बाधित करके संरचनात्मक प्रोटीन के क्षरण को रोकता है, जिससे कोलेजन का टूटना कम होता है और त्वचा चिकनी और दृढ़ बनती है।
निष्कर्ष
निकोटिनमाइड के त्वचा संबंधी लाभों को व्यापक क्रियाविधि और नैदानिक आंकड़ों द्वारा समर्थित किया गया है। रंजकता नियंत्रण, अवरोधक क्षति की मरम्मत, फाइब्रोब्लास्ट उत्तेजना, सूजन में कमी और NAD⁺ संवर्धन पर इसके प्रभावों के कारण, निकोटिनमाइड उम्र बढ़ने की प्रक्रिया को बेहतर बनाने वाले सौंदर्य प्रसाधनों में सबसे मूल्यवान अवयवों में से एक है।
2022 के पीवीएन अध्ययन ने इसकी बहुआयामी भूमिका को पुष्ट किया है, जिसमें पिगमेंटेशन में कमी और लोच में उल्लेखनीय वृद्धि देखी गई है। कॉस्मेटिक विज्ञान के निरंतर विकास के साथ, निकोटिनमाइड उम्र बढ़ने की प्रक्रिया को धीमा करने, दिखाई देने वाले नुकसान की मरम्मत करने और त्वचा के दीर्घकालिक स्वास्थ्य को बनाए रखने के लिए डिज़ाइन किए गए स्किनकेयर उत्पादों में एक प्रमुख घटक बना रहेगा।
डेटा स्रोत:
नियासिनमाइड के अनेक कार्यों की क्रियाविधि संबंधी अंतर्दृष्टि: कार्यात्मक त्वचा देखभाल उत्पादों में चिकित्सीय निहितार्थ और सौंदर्य प्रसाधन अनुप्रयोग
पॉलीडिऑक्सीराइबोन्यूक्लियोटाइड, विटामिन सी और नियासिनमाइड के सामयिक रूपों के मिश्रण ने नाभिकीय कार्यों को नियंत्रित करके त्वचा के रंजकता को कम किया और त्वचा की लोच को बढ़ाया।
चीनी
संयुक्त राज्य अमेरिका
स्पेन
रूसी
फ्रांस
जर्मनी
इतालवी
जापान
अरबी
पुर्तगाली
कोरियाई
थाई
यूनानी
भारत




Leave a Message